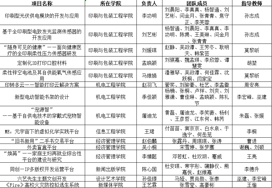
按照《关于举办“青创北京”2022年“挑战杯”首都大学生创业计划竞赛的通知》要求,经自主申报、学院推荐、专家评审等环节,共遴选出入围北京市赛的15个项目。现将结果公示如下。如有异议,请反馈至校团委。
公示时间:2022年3月31日—2022年4月2日
联系人:凌晨
联系方式:010-60261504

共青团北京印刷学院委员会
2022年3月31日
版权所有(C)北京印刷学院 地址:北京市大兴区兴华大街(二段)1号 邮编:102600 京ICP备05066849号-1 京公网安备:11040202430144
微信公众号:bigctw 扫一扫二维码关注我们,不一样的方式获得资讯